Ziel
Das Ziel dieses Projektes ist es einen Teebeutel nach einer Zeit x aus einer Tasse zu entfernen. Dabei soll die Zeit zwischen 30sek. und 6min. Wählbar sein.
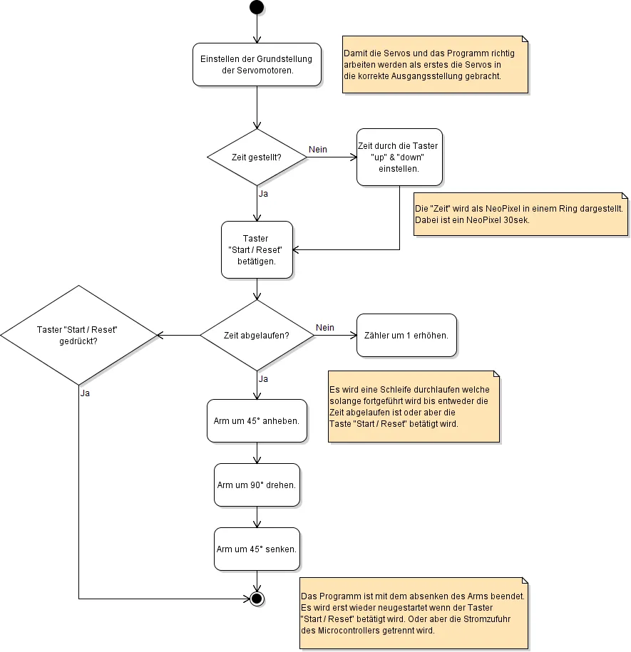
Ablauf
Den Ablauf des Programmes soll nachfolgendes Ablaufdiagramm erläutern.
Stückliste
Werkzeug
- Lötkolben,
- Lötkolbenständer,
- Dritte Hand mit Lupe
- Seitenschneider,
- Heißklebepistole,
- Feile
- rund,
- halbrund,
- flach
- Blechschere,
- Spannzangen (für die Holzverklebungen)
Verbrauchsmaterialien
- Lötzinn,
- Lötfett,
- Schrumpfschlauch,
- Heißkleber,
- Holzkleber
Komponenten
Elektrisch
- 3x Taster,
- 2x Servo,
- 1x Microservo,
- 1x MG945 Servo
- 1x 12 bit RGN NeoPixel Ring,
- 1x Arduino Nano
- + Expansionboard
- 1x Batteriefach für 3x AA Batterien
- 3x AA Batterie
- 1x Lüsterklemme 2 fach
- diverse Breadboardkabel
nicht Elektrisch
- Sperrholz,
- Holzleisten
- 12×12 mm,
- 8×8 mm,
- Dreieckleiste,
- Aluminiumblech, 1 mm Stark und ca. 70 mm Lang, 35 mm Breit
Aufbau
Steckbrett
Zuerst erfolgt der Aufbau auf einem Steckbrett dies hat den Vorteil das man viel leichter experimentieren kann wie welche Bauteile zusammenarbeiten sollen.
Die beiden Servos haben leider in der Grafik dieselbe Drahtfarbe, hier schwächelt die Software Fritzing etwas aber das wird wohl in einem kommenden Update berücksichtigt.
Das Batteriefach habe ich genutzt, da die Stromstärke, welche ein Servo abnehmen kann, mehr sein kann als ein Arduino über den 5V Ausgang liefern wird.
Nachdem nun auf dem Steckbrett der Zusammenbau erfolgreich war und das Sketch entwickelt wurde kann nun mit dem Aufbau begonnen werden.
Prototyp
Als Erstes möchte ich einen Prototyp erstellen wo ich erstmal sehen möchte ob das mit den Mitteln, welche ich einsetzen möchte möglich ist. Ich verwende hier Sperrholz und Aluminium welches sich mit einfachen Werkzeugen bearbeiten lassen.
Video
Download
Letzte Aktualisierung am: 03. Mai 2023

